最新公告

  • 公益招募令 | 7月4日晚邀您来摆摊!...
登录注册 退出
  • 首页

  • 机构介绍

    • 机构章程
    • 机构架构
    • 机构资质
  • 新闻资讯

    • 媒体报道
    • 慈善动态
    • 慈善公告
    • 最新公告
  • 慈善项目

  • 公益基金

  • 信息公开

    • 财务会计报告
    • 年度工作报告
    • 收支明细
  • 爱心榜单

  • 义工中心

    • 义工动态
  • 客服中心

    • 资料下载
    • 常见问题
    • 联系我们
  • 思源计划

    • 思源速递
    • 捐赠榜单
    • 志愿招募

→ 新闻资讯

  • 媒体报道
  • 慈善动态
  • 慈善公告
  • 最新公告

扫一扫关注微信公众号

最新项目更多>>

  • 慈蕴书香

    已筹款:¥2458331.43
  • 柯岩益家慈善铺项目

    已筹款:¥5875.80

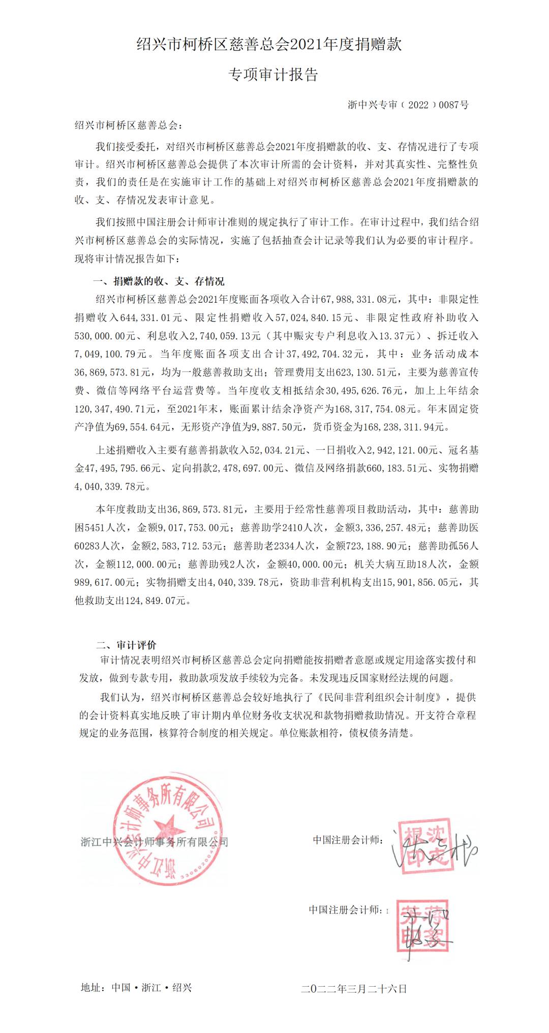
慈善公开 | 柯桥区慈善总会2021年度捐赠款专项审计报告公示

2022-05-27 17:00

来源:本站

image.png

版权所有:绍兴市柯桥区慈善总会 盗版必究  浙ICP备20017280号
中文网络实名:慈善柯桥
浙公网安备 33060302000805号
电话/传真:0575-81103561 邮编:312030
办公地址:绍兴市柯桥区群贤路1661号

技术支持:北京厚普聚益科技有限公司

扫码关注官方微信

我要捐赠 我要求助

微信扫一扫,关注我们

扫码发起求助 x